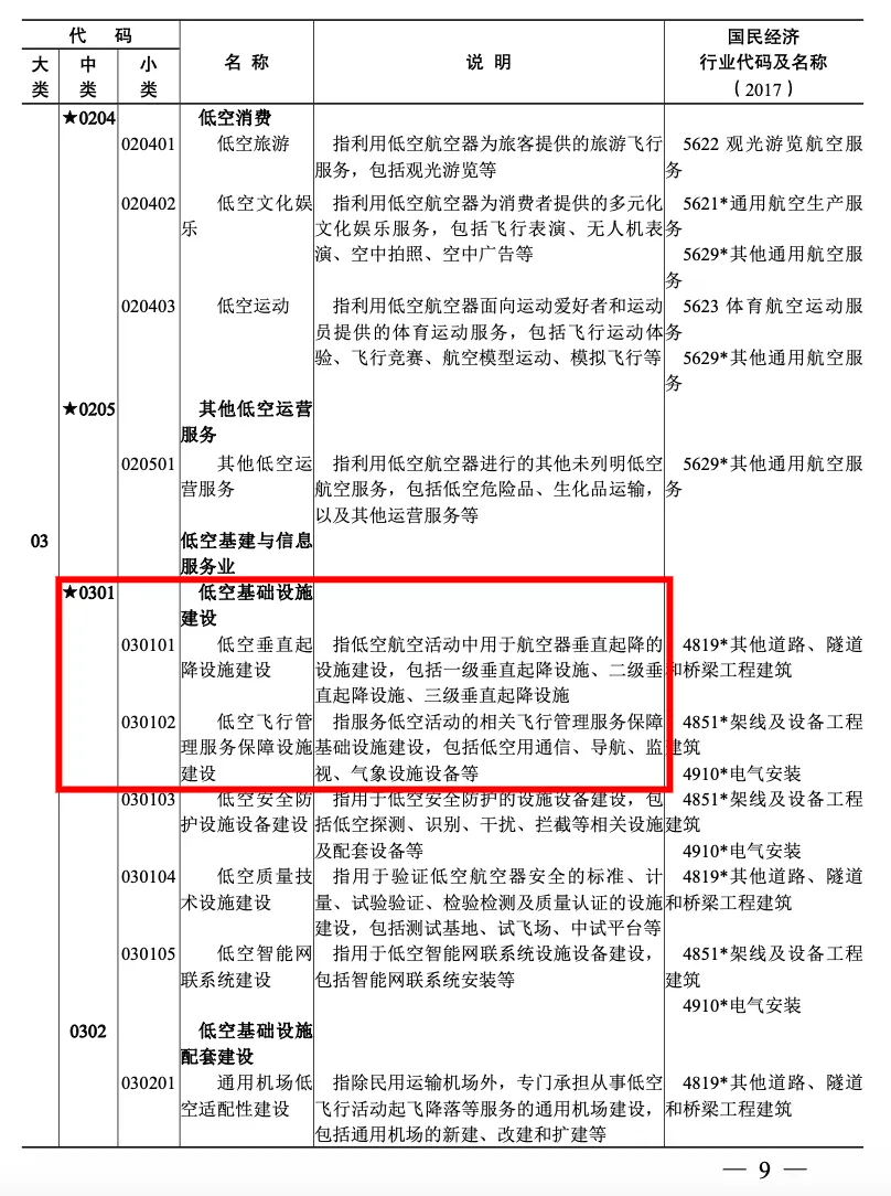
12月26日,国家发改委正式发布《低空经济及其核心产业统计分类(试行)》(发改低空〔2025〕1676号)。《低空统计分类》包含低空制造业、低空运营业、低空基建与信息服务业、低空配套业等4个大类,具体有23个中类、65个小类。

值得关注的是,分类中“低空专用设施设备制造”、“低空基础设施建设”明确将低空起降设施设备制造、垂直起降场设施建设、移动停机坪、通导监气象等纳入核心范畴,与圣翔航空“物理基建+信息基建”的业务范畴高度契合。


作为低空新基建领域的领军企业,圣翔航空深耕行业15年,自主研发全铝多层停机坪系统荣获总参谋部“国际先进、国内领先”的成果认证,车载移动停机坪获浙江省首台(套)产品工程化攻关验收,更通过低空通导监一体化信息服务研发了国内首个——智慧机场管理云平台,形成从核心装备制造到场景运营服务的全链条能力。
截至目前,圣翔自主研发的核心装备已成功应用于全国100多个项目。在低空医疗救护领域,联动浙大二院共同推动浙江省航空医疗救护网络体系建设,构建覆盖“省-市-县”的全域救护基建网络,为急危重症患者筑牢高效畅通的空中生命通道;在低空应急救援领域,圣翔移动机场作为浙江省应急救援机动保障装备,以快速部署、灵活机动的优势提供关键起降支撑,成为应急救援的“空中枢纽”。
未来,圣翔航空将持续以技术创新为核心、场景应用为牵引,筑牢民生安全底线,为服务“十五五”低空经济高质量发展、构建国家低空安全与发展新格局贡献圣翔力量!